@车主们!杭州市区停车包月12月1日起集中办理
发布时间:2025-11-28 09:21:28
记者从杭州市城市管理局了解到,2026年上半年杭州市区道路泊位居民停车包月将于12月1日至10日集中办理,此次包月业务支持线上、线下同时办理。
包月范围
此次包月范围为上城区、拱墅区、西湖区、西湖风景名胜区、滨江区、钱塘区,共2.4万余个道路停车收费泊位。
包月对象
主要为道路泊位周边存在停车困难的住宅小区业主(使用人)。
包月申请材料
有道路停车包月需求的市民,请准备好车辆行驶证、户口本、房产证或租房合同等相关证明材料(三证统一优先),前往线下办理点或通过线上途径进行办理。
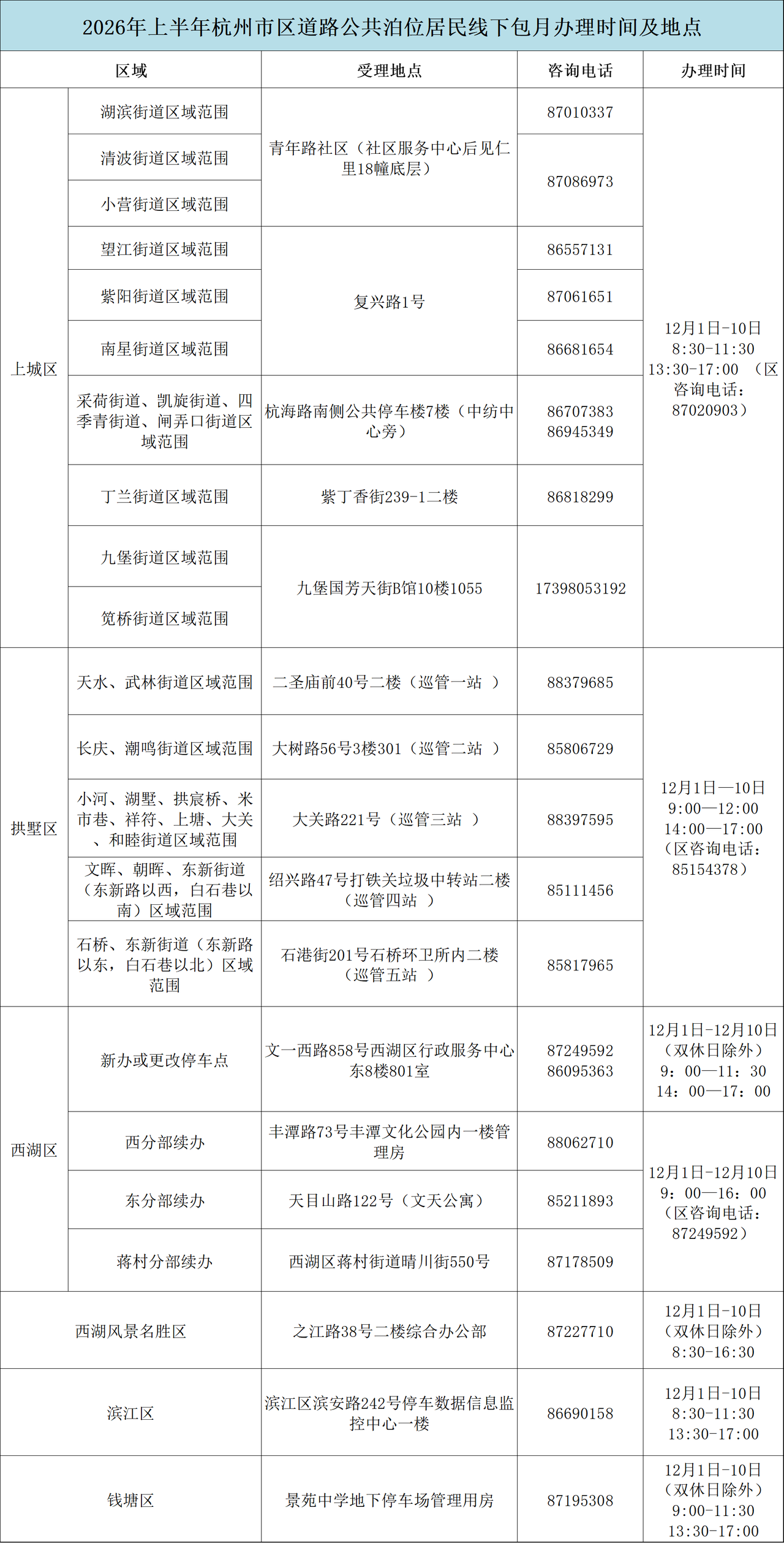
包月线下办理时间及地点

(注:有包月需求的车主请在规定时间内申请,逾期不予办理)
包月线上办理操作流程
1.登录。登录“浙里办”,搜索“杭州停车”,进入“道路停车缴费——道路停车包月”,输入车牌号进行申请。

杭州城管供图

杭州城管供图
2.填报。根据界面提示填报信息,并上传房产证、户口本、车辆行驶证等证明,上传信息确认无误后点击提交。

杭州城管供图

杭州城管供图
3.签约。查看申请进度,显示状态为“待缴费”,则表明已获得包月名额,请在规定时间内完成协议书签订。

杭州城管供图

杭州城管供图
4.缴费。完成签约并确认提交后,进入缴费,完成缴费后包月成功。
5.下载。包月成功后,车主可根据自身需求,选择开发票、下载包月证书(非必须环节)。

杭州城管供图
杭州城管也温馨提示各位车主,在申请包月时,请确保车辆没有欠缴停车费。有欠费的车辆,请在“浙里办”APP-“杭州停车”-“道路停车补缴”中进行查询并补缴,或在“市民卡”APP-“停车补缴”中查询缴费。同时,建议各位车主开通“先离场后付费”功能,即可享受 “一次绑定,全城通停”的便捷服务。

扫码即可开通。杭州城管供图
来源:潮新闻 作者:记者 梁亮 通讯员 曹莉 编辑:马国平
微信ID : 杭州汽车