2026年度、2027年度新能源汽车积分比例要求分别为48%和58%
发布时间:2025-11-11 11:05:10
导读
为适应节能与新能源汽车产业发展需要,按照《乘用车企业平均燃料消耗量与新能源汽车积分并行管理办法》等要求,工业和信息化部近日印发《关于2026—2027年度乘用车企业平均燃料消耗量与新能源汽车积分管理有关事项的通知》,明确2026—2027年度新能源汽车积分比例、新能源汽车车型积分计算方法等要求。通知主要调整如下:一是明确新能源汽车积分比例和分值要求,2026年度、2027年度的新能源汽车积分比例要求分别为48%和58%,新能源乘用车标准车型分值较上一阶段平均下调50%;二是调整新能源车型技术指标要求;三是其他顺应产业发展新形势的调整,具体包括提高低油耗车型奖励幅度、延续小规模企业核算优惠、延续循环外技术核算优惠。
关于2026—2027年度乘用车企业平均燃料消耗量与新能源汽车积分管理有关事项的通知
工信部通装函〔2025〕294号
各乘用车企业:
为适应节能与新能源汽车产业发展需要,根据《乘用车企业平均燃料消耗量与新能源汽车积分并行管理办法》(工业和信息化部 财政部 商务部 海关总署 质检总局令 第44号)、《关于修改〈乘用车企业平均燃料消耗量与新能源汽车积分并行管理办法〉的决定》(工业和信息化部 财政部 商务部 海关总署 市场监督管理总局令 第53号)、《关于修改〈乘用车企业平均燃料消耗量与新能源汽车积分并行管理办法〉的决定》(工业和信息化部 财政部 商务部 海关总署 市场监督管理总局令 第64号)等规定,现就2026—2027年度乘用车企业平均燃料消耗量和新能源汽车积分管理有关事项通知如下:
一、2026年度、2027年度的新能源汽车积分比例要求分别为48%和58%。
二、对核算年度生产量2000辆以下并且生产、研发和运营保持独立的境内乘用车生产企业,进口量2000辆以下的获境外乘用车生产企业授权的进口乘用车供应企业,企业平均燃料消耗量较上一年度下降达到4%以上的,其达标值在《乘用车燃料消耗量评价方法及指标》(GB 27999)规定的企业平均燃料消耗量要求基础上放宽60%;下降2%以上不满4%的,其达标值放宽30%。
三、乘用车企业核算新能源汽车积分达标值时,低油耗乘用车生产量或者进口量按照其数量的0.1倍计算。
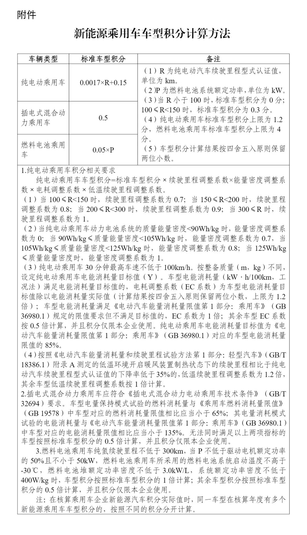
四、2026—2027年度的新能源乘用车车型积分按照《新能源乘用车车型积分计算方法》(见附件)确定。
五、2026—2027年度企业平均燃料消耗量积分核算中,对标准配置循环外技术且具有循环外节能效果的车型,继续给予其燃料消耗量减免一定额度。新的循环外技术/装置积分核算规定发布前,按《关于2024—2025年度乘用车企业平均燃料消耗量与新能源汽车积分管理有关事项的通知》执行。
特此通知。
附件:新能源乘用车车型积分计算方法
工业和信息化部


来源:工业和信息化部装备工业一司 作者: 编辑:虞舜
微信ID : 杭州汽车